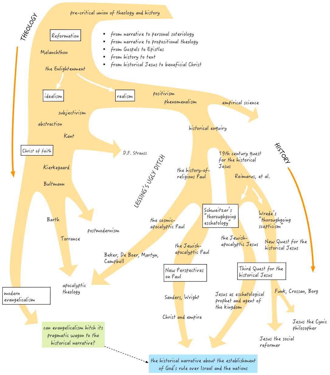
The cluttered mega-chart below (click for an enlarged version) combines yesterday’s schematic overview of Samuel Adams’ concise and lucid summary of Wright’s account of the relation between theology and history with my earlier attempt to show how the narrative-historical method goes back to the blessed Albert Schweitzer’s insistence that both Jesus and Paul need to be understood within the frame of apocalyptic Judaism.
My view is that developments from Schweitzer, by way both of New Perspectives on the Jewish Paul and the Third Quest for the historical Jesus, lead to the conclusion that the dominant “message” of the New Testament has to do not with an idealist-theological argument about incarnation and redemption but with a realist-historical argument about God’s rule over Israel and the nations.
Modern evangelicalism, despite its diversity, belongs firmly on the idealist-theological side of Lessing’s famous ditch between the necessary truths of reason and the contingent truths of history. But the historical-apocalyptic narrative—to be differentiated from the theological-apocalypticism that Adams advocates—is proving to have considerable exegetical power. If evangelicalism is to hold to its commitment to scripture, I think it will have to work out how to hitch the practice of church and mission to the narrative-historical paradigm.
Indeed, but even on its own terms, modern evangelicalism, and especially the resurgent neo-Calvinist variety, has many problems to face, as likewise does the narrative historical paradigm. We are living in extraordinary days, when even the magisterial Tom Wright is being overtaken by alternative and more persuasive arguments, not least from idealist theology, which is coming up on the inside track of the historical narrative approach. But I’m waiting in eager anticipation of the summary of the rest of Samuel Adams, book, In what ways does Tom Wright fail to take God seriously enough?

Recent comments